稿件来源:中超公司 CSL中超联赛
各位媒体朋友:
请您在CSL中超联赛官方微信公众号页面内“媒体报名”参与注册报名。
泰山日本助教曾破国足大门 原先的汉字名充满喜感
2021-02-03
青岛队官方宣布挪威国脚加盟 中场多面手攻防兼备
伊哈洛现身沙特!告别申花几成定局 通过体检将加盟
中超初定4.3开幕12.5闭幕:放广州苏州踢 分3阶段
按足协计划江苏队或在苏州作战 广州双雄留广州
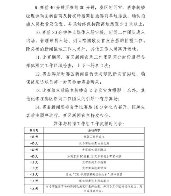
沧州否认收足协递补通知 但有队退出他是第一顺位
欠薪爆雷改名 京津冀最幸福的球队是已经降级的他
佩莱将重返帕尔马:签约至赛季结束 没降级自动续约